Access the essential membership for Modern Managers
Outcome Relationship Mapping (ORM) is a useful technique that provides a clear insight into the links between the various desired outcomes a program has been designed to achieve. It provides a way of seeing the program from an unbiased perspective, and can identify gaps, overlaps or contradictions within the program. This article provides a guide to creating an ORM.
The ORM technique can help the user to identify clusters of related activities, reducing duplication of work, and providing an opportunity for the program manager to allocate or share resources as effectively as possible.
How to Create an ORM
It is advised that you read through the steps below carefully and then refer to the worked example before you start.

What to Do
1. Before you start, clear any preconceptions about the program or organization from your head. Approaching the exercise as though you are an impartial outsider will make the results more useful.
2. Select a blank piece of A4 or A3 paper in landscape form.
3. Now ask yourself the questions:
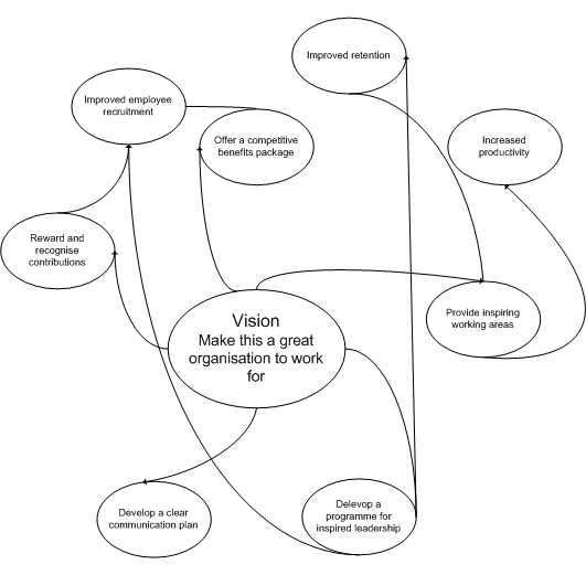
What is the change this program is trying to achieve? What is the vision?
4. In the center of your paper, draw a circle, and in it write down the vision, e.g. ‘to make this a great organization to work for’.
5. Now write down all the levers you think could be used to help create this vision, e.g. ‘offer a competitive benefits package’ or ‘provide inspiring working areas’. Again, draw a circle around each of these.